联系我们
首页(current)
  • 新闻资讯
    • 全民国家安全教育日
    • 学习宣传贯彻党的二十大精神
    • 学习贯彻习近平新时代中国特色社会主义思想主题教育
    • 2024全国两会
    • 聚焦两会
    • 国内新闻
    • 本省新闻
    • 遂平新闻
    • 国际新闻
    • 热点新闻
    • 图说遂平
    • 网络中国节·清明
    • 网络中国节·春节
    • 网络中国节·元宵
    • 网络中国节·中秋
    • 网络中国节·七夕
    • 网络中国节·重阳
    • 网络中国节·端午
    • 学习贯彻党的十九届六中全会精神
    • 社会万象
    • 市域社会治理
    • 深入学习贯彻市五次党代会精神
    • 网上有害信息举报专区
    • 互联网联合辟谣平台
    • 网络暴力举报专区
  • 精彩视频
    • 体坛大汇
    • 小童星俱乐部
    • 公益
    • 法治中国
    • 遂平新闻
    • 请您欣赏
    • 精彩影视
    • 百姓话题
    • 记录
    • 泽颖访谈录
    • 农广天地
    • 民生零距离
  • 文学艺术
    • 书法
    • 摄影
    • 文学
    • 美术
    • 音乐
    • 民间艺术
  • 看直播
    • 电视直播
    • 现场直播
  • 微遂平
    • 生活百科
    • 创建进行时
    • 平安遂平
    • 我在现场
  • 微黄页
    • 房产中介
    • 名企荟萃
    • 求职招聘
    • 企事业单位
  • 专题专栏
    • 强国复兴有我
    • 卫生与健康
    • 学习贯彻习近平总书记在河南考察时重要讲话精神
    • 清明祭英烈 同心固国防
    • 2025全国两会
    • 电动自行车安全隐患全链条整治
    • 学习贯彻党的二十届三中全会精神
    • 推进移风易俗 建设文明乡风
  1. 当前位置:
  2. 新闻资讯
  3. 遂平新闻

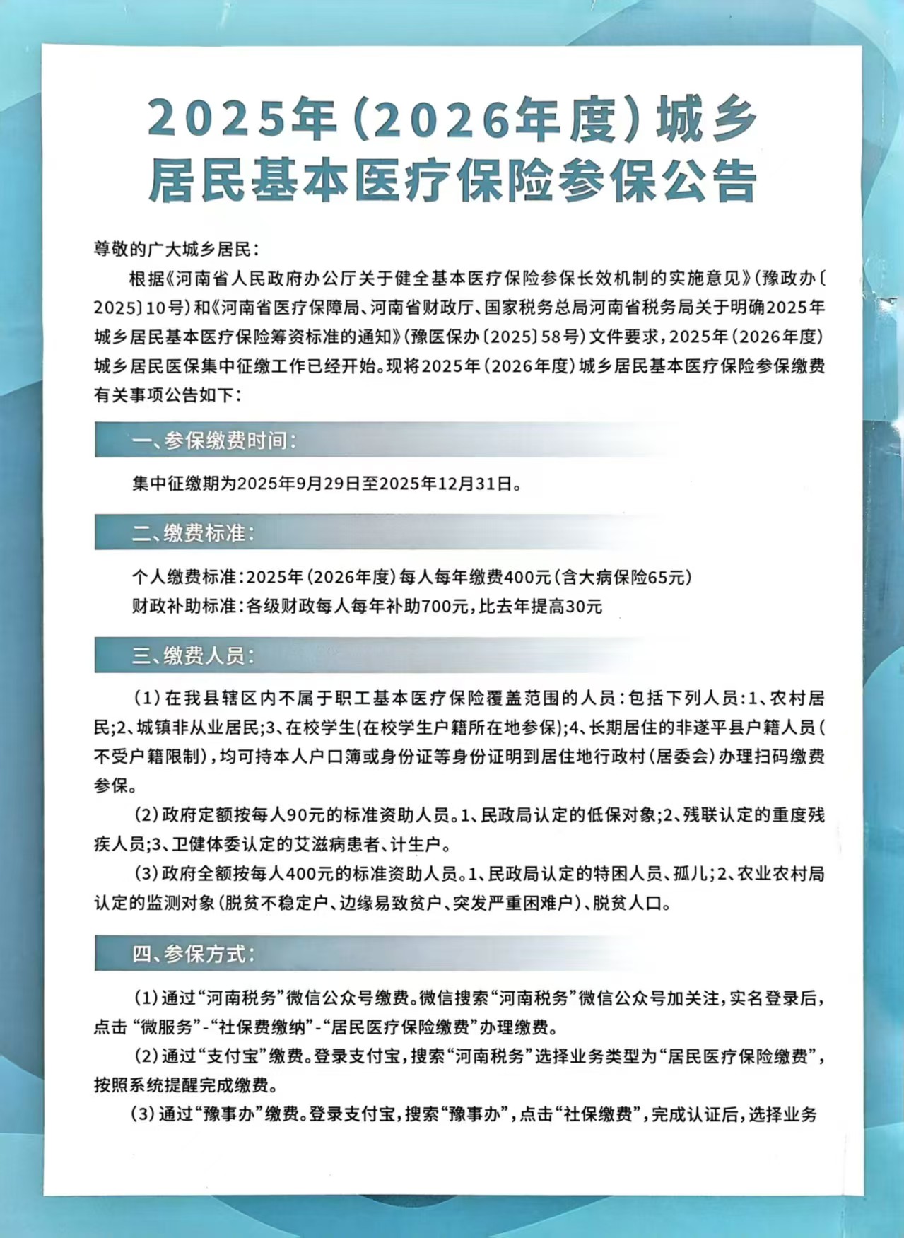
遂平县2025年(2026年度)城乡居民基本医疗保险参保公告

编辑:张萌 时间:10/15/2025 4:47:05 PM 浏览:18


最新资讯

更多+
  • 遂平县2025年(2026年度)城乡居民基本医疗保险参保公告
  • 车窗起雾不用慌,三招教您快速除雾!
  • 遂平县2025年变电运维专业倒闸操作技术演练交流活动圆满结束
  • 河南遂平:晨雾弥漫如梦如幻
  • 国考报名今开始:拟招3.81万人,招录年龄放宽
  • 《今日驻马店》资讯186期
  • 遂平县召开秋冬季大气污染防治攻坚工作推进会
  • 李振南主持召开县委常委会会议
  • “金色”油葵与“药香”凤仙 助力嵖岈山镇特色产业发展
  • 遂平:耄耋老人六十余载笔耕不辍 万页天气日记贡献国家

热门资讯

更多+
  • 褚堂街道开展“情暖中秋迎国庆 浓浓关怀暖人心”主题慰问演出

  • 致全市广大教师和教育工作者的慰问信

  • 遂平广视小主播祝全县教师节日快乐

  • 拒绝酒驾,从我做起

  • 2025年(第十一届)黄河戏剧节系列活动驻马店市篮球联赛暨“中原村BA”问鼎挑战赛(遂平主场)第四轮赛事在遂平县第五中学开赛

  • 遂平县文广旅局组织开展纪念中国人民抗日战争暨世界反法西斯战争胜利80周年主题宣传活动

视频新闻

更多+
  • 2025-9-8遂平新闻

  • 遂平新闻 2025-8-18

  • 2025-7-16遂平新闻

  • 2025-7-14遂平新闻

  • 遂平新闻 2025-7-11

  • 遂平新闻 2025-7-9

遂平县融媒体中心 电子邮箱:spgszxw@sina.com 电话:0396-4922956
Copyright 2025 WPGP. All Rights Reserved.
互联网新闻信息服务许可证编号:41120200110
豫ICP备2023021006号-1
豫公网安备 41172802000007号